Keys vs Zombies banner

Overview

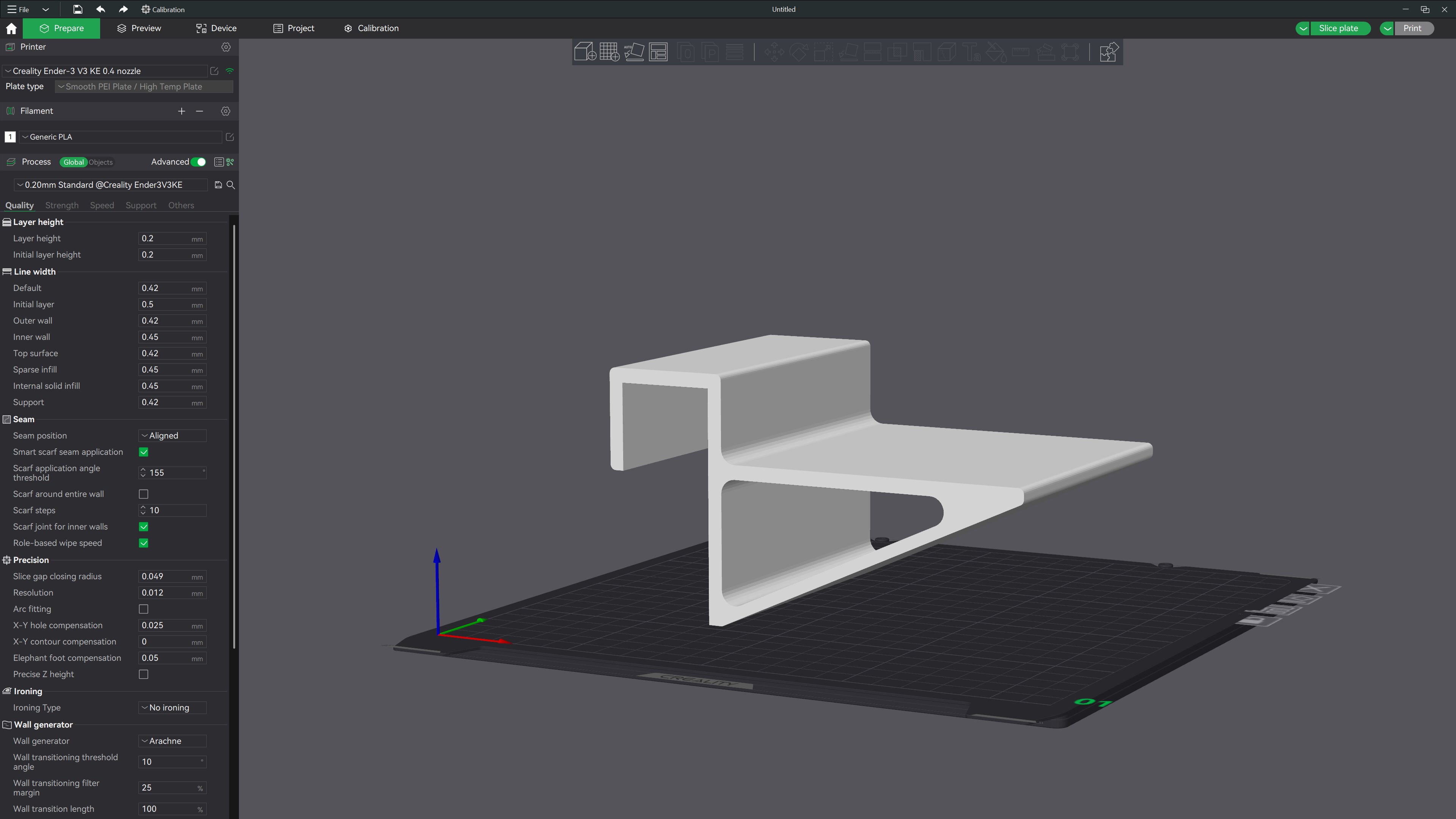
This is a fully completed 3D printed model designed in Fusion 360. The bedside coaster attaches securely to a bed frame and can hold a water bottle, phone, and small items. The goal was to create a functional, minimal, support-free print that saves space and reduces nighttime clutter. This is one of my most successful functional prints, it works extremely well, and the design is efficient and practical.

My Role

Add stuff here

Project Screenshots

Evolution of the bedside coaster:

What the Project Included

Feature

Add stuff here

Feature

Add stuff here

Feature

Add stuff here

What I Learned

Add stuff here

Looking Back

Add stuff here